This wiki was in read-only mode for many years, but can now be edited again. A lot of information will need to be updated.
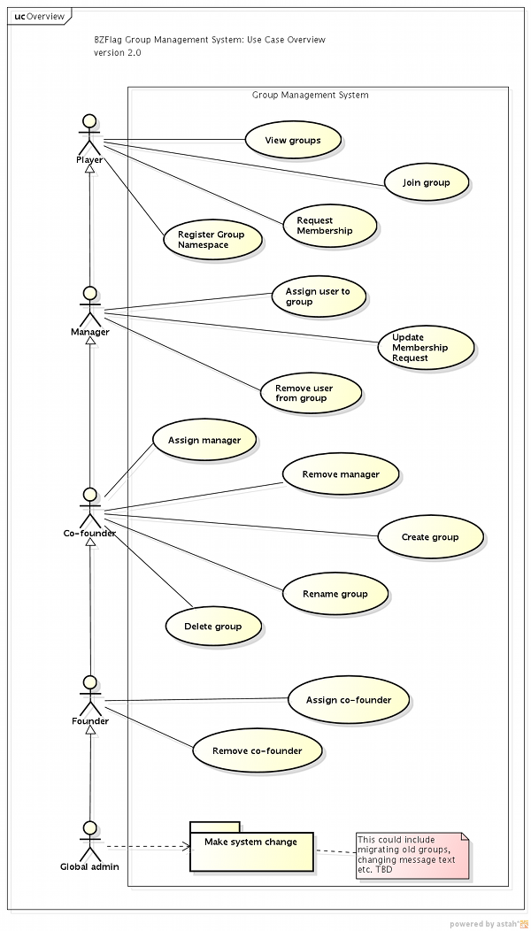
File:Use Cases Overview.png

Size of this preview: 410 × 600 pixels. Other resolution: 750 × 1,097 pixels.
Original file (750 × 1,097 pixels, file size: 76 KB, MIME type: image/png)
File history
Click on a date/time to view the file as it appeared at that time.
| Date/Time | Thumbnail | Dimensions | User | Comment | |
|---|---|---|---|---|---|
| current | 02:49, 25 April 2011 | ![]() | 750 × 1,097 (76 KB) | Grans Remedy (talk | contribs) | Removed 'request membership' use case (obsolete). Added bzflag client and server actors and their use cases. |
| 03:28, 10 April 2011 | ![]() | 750 × 1,229 (83 KB) | Grans Remedy (talk | contribs) | ||
| 05:58, 3 April 2011 | ![]() | 600 × 1,052 (395 KB) | Grans Remedy (talk | contribs) |
You cannot overwrite this file.
File usage
The following page uses this file:

